Kidney International Reports重磅:液体活检+多组学揪出重症肾损伤关键机制,机器学习实现精准预测
来源:生物谷原创 2025-11-17 14:16
这项多中心研究靠液体活检结合多组学与机器学习,发现细胞外基质降解和黏附相关机制是重症急性肾损伤的核心驱动因素,为疾病精准预测和靶向治疗提供了新方向。
在临床中,急性肾损伤是不少医生都会头疼的重症。尤其是新冠疫情期间,新冠相关的急性肾损伤患者,不仅病情进展快,后续还特别容易发展成慢性肾病,既影响患者长期健康,也给医疗系统添了不少负担。可直到现在,咱们对肾损伤严重程度的细胞特异性驱动机制还没摸透,既缺高效的早期预测工具,也没有针对性的治疗办法。
好在近日,Kidney international reports发表了一项多中心转化研究,研究者们用液体活检结合多组学技术和机器学习,总算破解了重症肾损伤的核心发病机制,给临床诊疗带来了实实在在的突破。

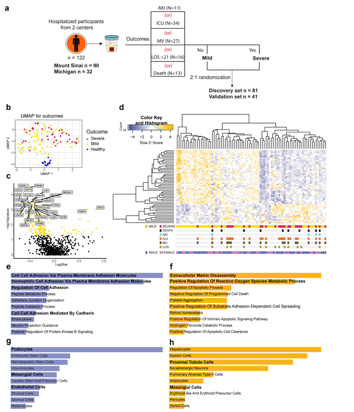
这项研究纳入了130名新冠住院患者、26名非新冠急性肾损伤患者,还有13名健康对照者,样本来自美国西奈山医院和密歇根大学医学院。研究者们把尿液蛋白质组学、血浆蛋白质组学、尿液沉积物单细胞转录组学数据整合到一起,还用到了诱导多能干细胞衍生的肾类器官体外模型,从机制解析到验证都做得很全面。通过定量串联质谱标签蛋白质组学分析,他们一共鉴定出34474种独特肽段,对应6196种尿蛋白,清晰区分出了重症和轻症新冠患者的蛋白表达差异。

图1. 尿液蛋白质组学揭示重症与轻症新冠病毒感染患者间的差异丰度蛋白
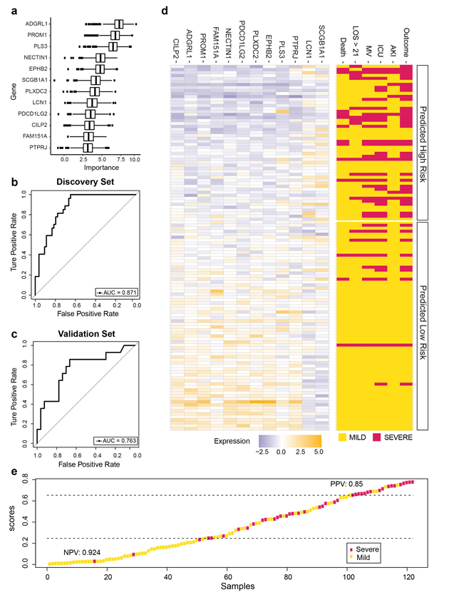
之后,研究者们用Boruta特征选择法筛选出12种关键尿蛋白,像ADGRL1、PROM1、NECTIN1这些,接着构建了随机森林机器学习模型。经过10折交叉验证,这个模型在发现集里预测重症结局的曲线下面积能到87%,验证集里也有76%;要是把cutoff值设得高一点(0.653),阳性预测值最高能到85%,甚至还能精准预测89%的肾损伤特异性不良事件,这样的表现在临床应用上潜力可不小。

图2. 交叉验证的随机森林模型可可靠预测新冠病毒感染严重程度
再看功能富集分析的结果,这些差异蛋白主要集中在细胞黏附、自噬和细胞外基质组装这些通路里,而且在肾单位髓旁段细胞、内皮细胞和足细胞中表达量很高。这就提示,这些细胞类型说不定就是未来疾病干预的潜在靶点。更关键的是,研究者们发现,新冠相关的重症肾损伤和非新冠急性肾损伤,居然有共同的病理机制:12种机器学习核心特征里,有10种在两类患者的尿样中都呈现出相似的下调表达模式。这说明不管是什么原因引起的重症肾损伤,都可能共用黏附相关的损伤通路,这为开发广谱性治疗策略提供了重要依据。

图3. 机器学习核心特征的丰度在非新冠急性肾损伤中重现
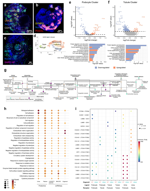
整合多组学分析还进一步证实,细胞外基质稳态、凝血及降解通路,是贯穿尿液、血浆蛋白质组和单细胞转录组数据的核心失调通路,而肾单位髓袢、远曲小管这些区域的细胞,就是主要受影响的细胞群体。为了验证这个结论,研究者们还用了肾类器官体外模型:结果发现,新冠病毒感染后,类器官里多个肾单位区段都出现了细胞外基质组织紊乱,足细胞和肾小管细胞中,整合素与基底膜受体的相互作用也明显减弱,这和临床中观察到的纤维化反应完全一致,直接坐实了细胞外基质降解和黏附机制紊乱,就是肾损伤的核心驱动因素。

图4. 感染新冠病毒的肾类器官重现临床数据集观察到的肾损伤机制
对肾损伤患者来说,能不能早期精准识别风险、搞清楚发病机制,直接关系到预后好不好,尤其是在感染相关肾损伤高发的临床场景里,这项研究的价值就更突出了。研究者们用液体活检这种微创又方便的检测方式,结合多组学技术和机器学习,不光实现了重症肾损伤的精准预测,还把细胞外基质降解和黏附相关机制的核心作用给揪了出来,这为开发靶向治疗药物、制定个性化治疗方案打下了扎实的理论基础。
未来,随着这些发现慢慢转化到临床,咱们说不定能大幅提高肾损伤患者的早期诊断效率,减少慢性肾病的发生风险,这对患者来说是实实在在的健康保障,也给肾损伤相关疾病的诊疗开辟了一条全新的路。对临床医生来说,以后或许能通过简单的尿液检测提前判断患者风险,再结合明确的机制靶点制定治疗方案,这不管是对患者还是对医疗工作,都是一件大好事。(生物谷Bioon.com)
参考文献:
Anandakrishnan, Nanditha et al. “Liquid Biopsy-Multiomics Link Adhesion Pathway Dysregulation to Kidney Injury Severity.” Kidney international reports vol. 10,10 3592-3610. 24 Jul. 2025, doi:10.1016/j.ekir.2025.07.021
版权声明 本网站所有注明“来源:生物谷”或“来源:bioon”的文字、图片和音视频资料,版权均属于生物谷网站所有。非经授权,任何媒体、网站或个人不得转载,否则将追究法律责任。取得书面授权转载时,须注明“来源:生物谷”。其它来源的文章系转载文章,本网所有转载文章系出于传递更多信息之目的,转载内容不代表本站立场。不希望被转载的媒体或个人可与我们联系,我们将立即进行删除处理。